回路班とは
回路班はロボコンに必要な回路技術の開発、実装を行うチームです。回路班は「電子部品の選定→回路設計→基板設計→基板の発注(製作)→プログラム作成→ロボットに組み込む→配線→制御(デバッグ)」という一連の流れを行います。回路班なしではロボットは動きません。機構班、制御班との連携が密になりやすいのでロボット技術者に必要なシステム設計能力が向上しやすい班です。
#回路設計 #基板設計 #配線 #マイコン #センサ開発 #デバッグ #通信 #ファームウェア #Git(Github)
新入生の皆さんには聞きなれないと思われるワード、あるいは私たちが皆さんに伝えたいワードについて解説します。
回路設計
回路設計とは、電子部品をどのように接続すればセンサやモータを正しく動作させられるかを考え、回路図として設計することです。一見難しそうに感じるかもしれませんが、実際にはある程度パターン化されている回路も多く、センサモジュールなどでは内部で複雑な処理が完結しているものもあります。そのため、初心者でも十分に取り組むことができます。

KiCAD(基板設計ソフト)を使用して組んだ回路図
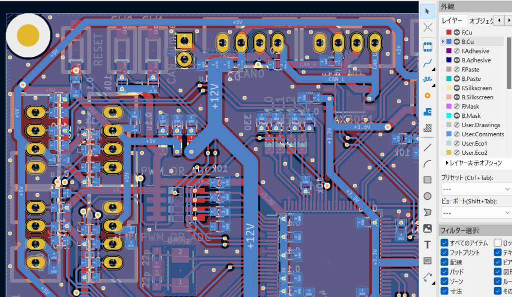
基板設計
基板設計は前述の回路設計で製作した回路図から接点同士を繋ぎ、基板として完成させる工程です。部品配置やノイズ軽減のためのテクニックなどパズルのような感覚で進められるのがとても楽しいです。

KiCAD(基板設計ソフト)を使用して製作した基板
配線
機構班が製作してくれたロボットに実際に基板を配置し、電気や通信信号を通す導体(ケーブル)を繋げる作業です。どのようにすれば配線が短くなるか、取り換えが楽になるかなど考えて配線してロボットが動作すると、とても達成感があります。

実際のロボットに配線している様子
マイコン
マイコン(マイクロコンピュータ/マイクロコントローラ)は、電子機器(センサやモータ)を制御するコンピュータです。自分たちが作成したプログラムに従ってセンサ入力やモーター動作などを自動制御します。
回路班は制御班のようにプログラムを作成してマイコンで行える範囲のロボット制御であれば担当します。

設計した基板のマイコン部分
センサ開発
世の中には数えきれないほどたくさんのセンサが存在します。NHK学生ロボコンでは毎年ルールが変更されるため、その年に適したセンサが変化していきます。
センサ開発は今後使うかもしれないセンサや直近で使いたいセンサを使えるようにする作業です。データシートを読み込んだりセンサの特性を解析したりするため、研究思考や数学的思考が向上します。
デバッグ
回路班でいうデバッグとは、実際に基板でセンサ情報やモータの回転方向などをチェックし、校正することです。問題があった際には必要に応じて原因の特定や修正を行います。基本的にはプログラムの調整が主なため、コーディング能力向上が見込めます。
通信
回路班は様々な通信を使用します。基板と基板を繋いだ際に様々な情報を受け取ったり渡したりする通信やセンサ情報を受け取る為の通信、制御班が使用するパソコンとの通信など、通信が回路班の真髄といっても過言ではありません。世界でも通信技術が発展途上なので私達もさらに通信技術を向上させていきます。
ファームウェア
ファームウェア(FW)とは基板に組み込むプログラムのことです。マイコン(モータ)にこのように動いてほしいというプログラムを書き込んでおくことで指令値に反応し、動作を行うことができます。回路班でも本格的なプログラムを作成する機会が多いので、回路班に入ったからプログラムをやらないということにはなりません。

実際に作成したプログラム
Git(GitHub)
制御班の説明でGitというものがどのようなものかは説明しているので割愛します。回路班でもプログラムを作成するのでその管理のためにGitを使用します。
機構班
Mechanics
CADを用いた3Dモデリングから、NCフライス・3Dプリンタを駆使した部品加工まで。アイデアを物理的な「ロボット」へと具現化するプロセスを担います。
Explore Team
回路班
Circuit & Electronics
無数のセンサーとアクチュエーターを繋ぐ神経網。独自のマイコンボードからモータードライバまで、ロボットの安定動作に関わる技術の開発をします。
Explore Team